出诊时间:
8月28日下午
出诊地点:
深圳市中医院福田院区门诊二楼16号诊室出诊
专家介绍:
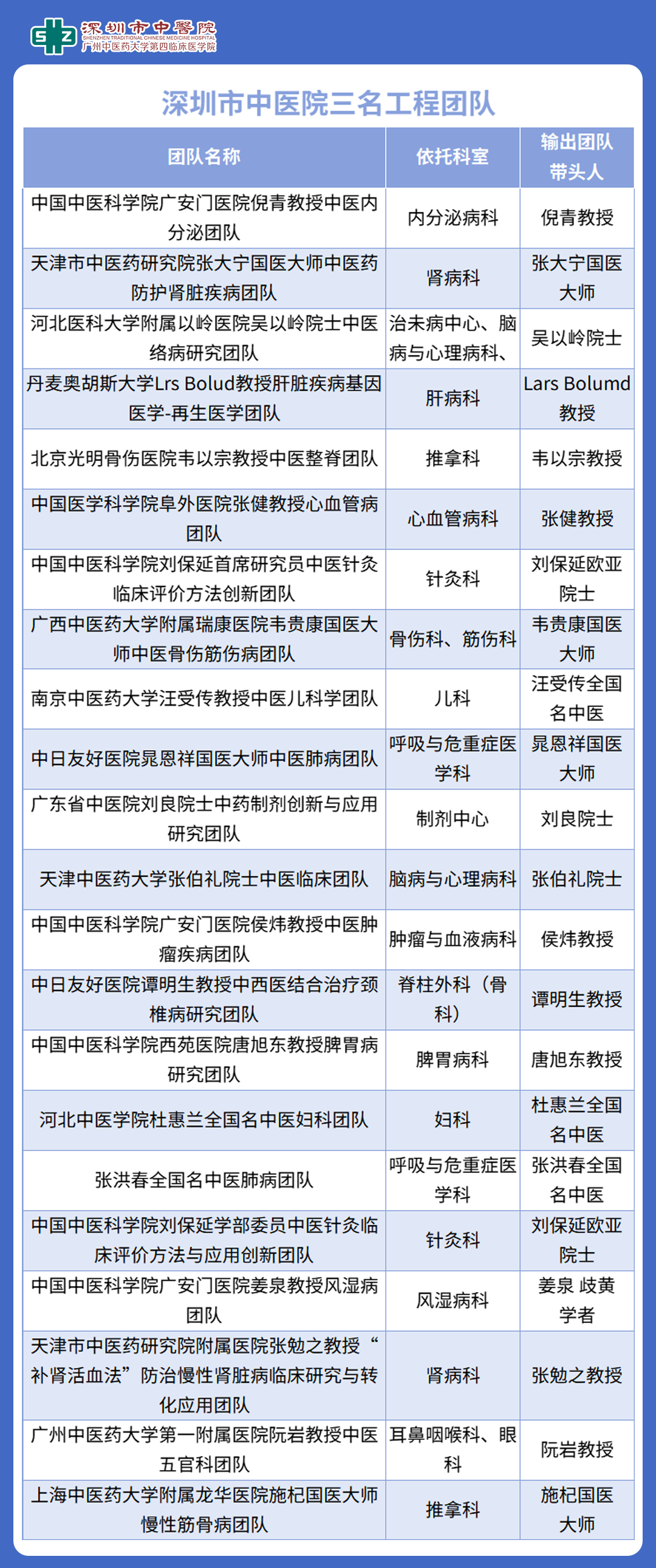
中国中医科学院广安门医院内分泌科
中医内科学硕士,主任医师,内分泌科副主任
从事内分泌专业临床一线工作25年。主要擅长糖尿病及其并发症、甲状腺疾病、骨质疏松症、代谢综合征等常见内分泌疾病的中西医结合治疗。
世界中医药学会联合会内分泌专业委员会常务理事
中国中医药信息学会内分泌分会常务理事兼副秘书长
世界中医药学会联合会方药量效专业委员会理事
中国医疗保健国际交流促进会骨质疏松分会青年委员
中国老年保健协会营养与慢病康复专业委员会委员等
学术成果:参与省部级、院级科研课题10余项,国家核心期刊发表学术论文10余篇,主编、副主编学术论著6部。



